清华新闻网4月14日电 近日,beat365中文官方网站药学院王钊教授课题组发现一种广泛存在于各种浆果、坚果中的天然多酚——鞣花酸,可作为SIRT6激活剂,通过调控SIRT6/TNF-α通路减缓抗肿瘤药物顺铂引发的肾脏毒副作用,从而为临床治疗及靶向SIRT6药物的开发提供了理论依据。
铂类药物是一类经典的抗肿瘤药物,其可通过抑制肿瘤细胞的DNA合成和RNA转录,促进肿瘤细胞的分裂阻滞和凋亡,进而具有较好的抗肿瘤活性。然而在临床应用中逐渐发现,铂类药物会产生较为严重的毒副作用,特别是肾脏毒性。统计数据显示,使用铂类药物顺铂(Cisplatin)治疗的患者中,肾损伤的发生率超过30%,因此亟需寻找一种缓解顺铂肾毒性的有效治疗策略。SIRT6(Sirtuin 6)是一种依赖于NAD+的组蛋白去乙酰化酶,在基因表达调控、DNA损伤修复、炎症和细胞代谢等多种生物过程中发挥关键作用。课题组前期研究发现,过表达SIRT6可通过去乙酰化抑制ERK1/2的表达,阻断下游的NF-κB和p53信号通路,从而减轻顺铂诱导的急性肾损伤。然而,目前还没有获批应用于临床治疗的SIRT6特异性激活剂。因此,发现一种可激活SIRT6的新型药物,对于化疗副作用的临床治疗具有重要价值。
鞣花酸(Ellagic acid)是一种天然的多酚类化合物,其以游离分子或聚合物的形式广泛存在于多种浆果中,例如树莓、黑莓、草莓、蔓越莓、石榴、葡萄等,也存在于一些坚果和食用菌中。近年来,鞣花酸这类天然小分子受到越来越多研究者的关注,有报道称鞣花酸对肿瘤、糖尿病、心血管疾病和神经退行性疾病等多种疾病具有预防和治疗作用。然而,关于鞣花酸是否能改善顺铂诱导的急性肾损伤仍鲜有研究证实。因此,研究团队围绕“探索鞣花酸激活SIRT6发挥肾脏保护作用的机制”这一目标开展研究。
首先,研究团队在野生型C57BL/6小鼠中利用顺铂建立小鼠急性肾损伤模型,验证鞣花酸在顺铂肾毒性中的保护作用。小鼠经鞣花酸(50mg/kg/day)灌胃处理7天后,再经顺铂(20mg/kg/day)腹腔注射3天,给药结束后采集小鼠血液样本和肾组织进行分析。结果显示,顺铂处理显著提高了小鼠肾损伤指标血清肌酐(CREA)和尿素氮(BUN)浓度(图1A),提示顺铂处理的小鼠发生了肾功能损伤;而在顺铂处理前预先给予鞣花酸治疗的小鼠则表现出更低的血清CREA和BUN水平(图1A),证实了鞣花酸可有效改善顺铂所致肾损伤。


图1.鞣花酸改善顺铂诱导的小鼠急性肾损伤
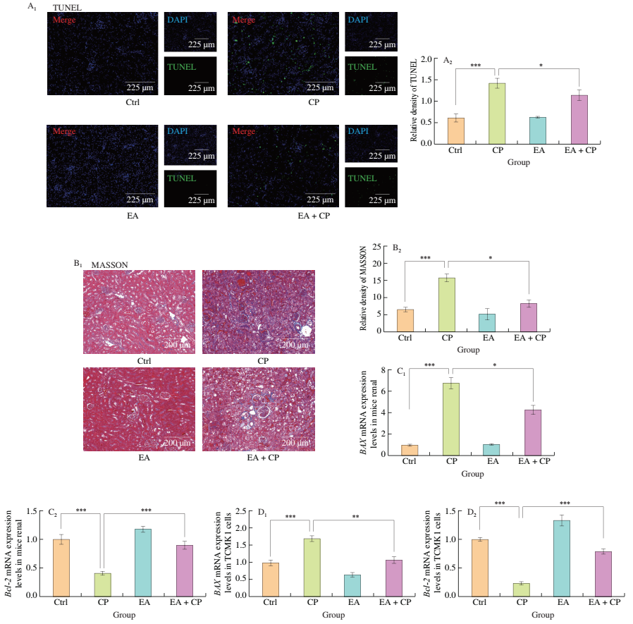
同时,H&E染色(图1B)、TUNEL染色(图2A)及MASSON染色(图2B)也表明,预先给予鞣花酸治疗可有效改善顺铂所引起的肾脏病理损伤、纤维化和细胞凋亡;并且,鞣花酸预处理逆转了顺铂对肾脏组织中凋亡相关因子BAX和Bcl-2的影响(图2C)。这些结果表明,在使用顺铂前预先给予鞣花酸可作为一种改善顺铂肾毒性的有效策略。

图2.鞣花酸缓解顺铂所致小鼠肾脏纤维化和肾细胞凋亡
为了探究鞣花酸对顺铂肾毒性的缓解机制,研究团队采用ELISA和qPCR分别检测小鼠血清和肾脏组织中SIRT6的表达水平,结果发现经顺铂处理后的小鼠血清和肾脏组织中SIRT6水平显著降低,而鞣花酸预处理显著逆转了顺铂导致的SIRT6表达下调(图3A和3B)。同时体外实验也显示,鞣花酸以剂量依赖的方式升高肾脏细胞中SIRT6的mRNA和蛋白表达量(图3C和3E),并逆转顺铂引起的SIRT6表达水平降低(图3D和3F)。以上结果进一步证实了SIRT6表达上调可能是鞣花酸发挥肾脏保护作用的分子机制。

图3.鞣花酸逆转顺铂所致SIRT6表达下降
为了进一步确定SIRT6在鞣花酸肾脏保护机制中的作用,研究团队在细胞水平对SIRT6进行敲低,结果发现在SIRT6敲低的肾脏细胞中,鞣花酸预处理不能缓解顺铂诱导的细胞凋亡(图4A);而对照组肾脏细胞中,鞣花酸仍可有效抑制顺铂诱导的肾脏凋亡(图4A)。这表明SIRT6敲低可以消除鞣花酸对肾脏细胞的保护作用,即鞣花酸的肾脏保护作用主要依赖于其对SIRT6的调控作用。
为了明确SIRT6是否是鞣花酸的直接靶标,研究团队进行了MOE-Dock模拟分析,以确定鞣花酸与SIRT6之间的结合作用。结果表明,鞣花酸与SIRT6结合位点形成了合适的空间互补,对接得分为-5.0383 kcal/mol。同时,鞣花酸与SIRT6之间可以形成氢键和Pi-Pi堆积相互作用,鞣花酸OH基团中的氧原子是氢键受体,可与SIRT6中Phe86主链中的氮原子形成氢键;而Phe86的苯环与鞣花酸的氧杂环形成Pi-Pi堆积相互作用(图4B和4C)。这些结果进一步证实了鞣花酸可以直接与SIRT6结合,通过激活SIRT6改善顺铂诱导的肾脏毒性。

图4.鞣花酸通过调控SIRT6缓解顺铂肾毒性
综上所述,该研究发现鞣花酸可通过与SIRT6直接结合,调控SIRT6/TNF-α信号通路,从而改善顺铂引起的肾脏病理损伤、纤维化、细胞凋亡和炎症等多种肾脏毒性反应。这些结果证实了鞣花酸可用于缓解顺铂治疗过程中引发的肾脏毒副作用,提示鞣花酸作为一种天然多酚物质,其相关产品的开发或对肿瘤辅助治疗具有重要临床应用价值。
相关研究于4月5日以“天然产物鞣花酸通过调控SIRT6/TNF-α通路缓解顺铂肾毒性”(Ellagic acid ameliorates cisplatin-induced acute kidney injury by regulating inflammation and SIRT6/TNF-αsignaling)为题在食品科技领域专业期刊《食品科学与人类健康》(Food Science and Human Wellness)在线发表。该研究是基于王钊教授课题组的前期研究进行的,此前王钊教授课题组发现组蛋白去乙酰化酶SIRT6的过表达可以抵抗肾脏损伤。
beat365中文官方网站药学院王钊教授为本文通讯作者,药学院2022届博士毕业生高钰琪、彭柯峥为文章共同第一作者,课题组成员王译达、郭彦南、曾晨叶、花瑞,药学院刘清飞副教授,医学院高级工程师李雪博士、裘莹副教授为课题提供了重要帮助,beat365中文官方网站生物医学中心细胞生物学平台汪晶晶为课题提供了重要技术支持。该研究得到国家自然科学基金、国家重点研发计划、清华精准医学基金、清华春风基金的支持。
论文链接:
https://www.sciencedirect.com/science/article/pii/S2213453023000952
供稿:药学院
编辑:李华山
审核:郭玲