清华新闻网10月20日电 近日,beat365中文官方网站药学院胡泽平课题组与浙江大学医学院干细胞与再生医学中心张进课题组合通过超灵敏代谢组学及转录组学等技术描绘了小鼠着床前胚胎发育过程中的代谢重塑,并揭示了关键代谢物L-2-羟基戊二酸(L-2-hydroxyglutarate, L-2-HG)通过影响表观遗传修饰参与调节早期胚胎发育和细胞命运的分子机制。
代谢调控与胚胎发育、衰老、免疫等多种生理过程以及肿瘤等诸多疾病的发生发展密切相关。代谢组学是研究代谢调控、阐明代谢机制的关键技术。常规代谢组学技术仍存在灵敏度不足、代谢物覆盖度窄等瓶颈,无法检测到具有重要生物学活性的低丰度代谢物,通常需要百万以上细胞的样本量才能实现代谢组学分析。然而,干细胞、发育、免疫等领域的代谢研究可及样本通常极为有限(如每只小鼠仅有约数千个造血干细胞),无法获得现有技术通常所需的样本量,成为严重制约代谢研究的主要矛盾和关键技术瓶颈。
针对这一挑战,胡泽平课题组长期致力于研发超灵敏、高精准的代谢组学技术,创建了一系列基于色谱-质谱平台的超灵敏靶向代谢组学和代谢流分析方法,率先实现了在微量(~5,000)造血干细胞中进行代谢组学分析,并进一步发展了基于新型衍生化策略的更灵敏代谢组学技术,以此为基础开展了多项肿瘤及病毒感染等疾病的代谢重塑及机制研究。
哺乳动物的早期胚胎发育过程,伴随着细胞的分裂和增殖,以及基因调控网络和表观遗传重塑的急剧变化,细胞代谢在这个过程中也一定具有重要作用。然而由于早期胚胎可及样本量极少,难以采用常规代谢组学分析技术对其进行全景式分析研究,尚未见对早期胚胎进行系统性代谢研究的报道。
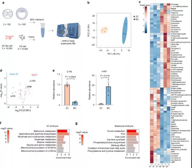
在本研究中,基于胡泽平课题组前期建立的超灵敏靶向代谢组学方法,研究团队首次在100个小鼠早期胚胎中开展代谢组学分析,探究了二细胞胚胎与囊胚的代谢特征差异。
研究发现,二细胞胚胎中甲硫氨酸、精胺/亚精胺和烟酰胺等代谢通路的代谢物水平升高,而囊胚中TCA循环和嘌呤代谢通路的代谢物上调。值得注意的是,TCA通路的重要代谢物α-酮戊二酸(α-ketoglutaric acid,α-KG)在囊胚中呈现较高水平,而其竞争性代谢物2-羟基戊二酸(2-hydroxyglutaric acid,2-HG)则在二细胞期胚胎中水平更高(图1)。

图1. 二细胞胚胎和囊胚的代谢特征差异
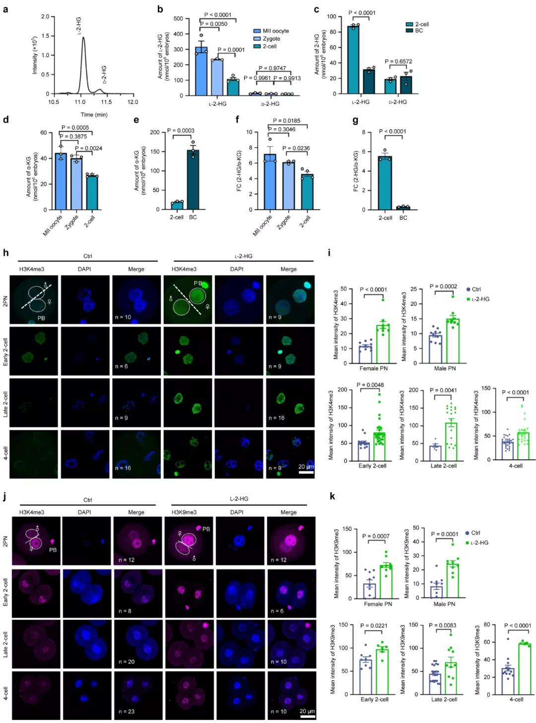
2-HG主要有D型和L型两种镜像异构体。研究团队首先采用LC-MS技术鉴定了胚胎中检测到的是通常生理条件下存在的L-2-HG。定量分析结果显示卵母细胞中L-2-HG含量高达mM级,且随着受精后胚胎的发育,L-2-HG含量逐渐降低。
基于这一发现,进一步的功能研究显示在早期胚胎体外培养过程中添加外源性L-2-HG可阻碍胚胎的发育;而抑制发育过程中L-2-HG水平的降低,则可造成H3K4me3等组蛋白修饰擦除的阻滞(图2)。此外,清除L-2-HG的L-2-羟基戊二酸脱氢酶(L2hgdh)在二细胞胚胎后期表达量急剧上升。通过siRNA敲低L2hgdh的表达,可以造成L-2-HG水平上升,以及H3K4me3擦除的阻滞。

图2. L-2-HG 的减少促进了早期胚胎发育过程中组蛋白甲基化的擦除
综上,本研究通过对小鼠早期胚胎发育进行代谢组学研究,结合转录组学分析,系统绘制了哺乳动物早期胚胎发育的代谢重塑和代谢调节的过程。研究结果将有助于我们进一步深入了解早期胚胎发育的代谢调节过程。另外,本研究也有助于增进关于体外培养胚胎的营养条件如何影响胚胎发育的认识,从而为未来提升体外受精和胚胎培养等人工辅助生殖等关键技术的效率提供新知识。
以上研究于10月14日在《自然·代谢》(Nature Metabolism)上发表,论文标题“小鼠胚胎发育早期的代谢重构”(Metabolic remodelling during early mouse embryo development)。
beat365中文官方网站药学院博士生姚珂,浙江大学医学院博士生赵静、博士后余华、张玲、博士生徐雨雁为该论文的共同第一作者。beat365中文官方网站药学院胡泽平研究员、浙江大学医学院张进研究员为该论文的共同通讯作者。该研究工作得到了科技部“发育编程及其代谢调节”重点专项、国家自然科学基金委面上项目、清华-北大生命联合中心等项目支持。
论文链接:
https://www.nature.com/articles/s42255-021-00464-x#citeas
供稿:药学院
编辑:李华山
审核:吕婷